1.方案背景
在当今大力发展清洁能源的时代背景下,光伏发电作为一种可持续的能源解决方案,正得到越来越广泛的应用。光伏发电过程中出现的逆流问题,给电网的安全稳定运行带来了诸多挑战。若不能有效解决,不仅可能影响电网的电能质量,还可能对电网设备造成损害。在此背景下,物联网防逆流方案,精准解决光伏系统余电反送电网的难题,规避罚款风险并提升能源收益。
适用在工商业光伏、户用光储中余电不上网的场景,解决防逆流的问题。
防逆流柔性调节通过加装物联网网关与双向计量电表,监测市电总进线处的功率和逆变器实时的发电功率,通过网关内置的智能算法,以最快10秒为一个检测周期,持续跟踪负荷变化,动态调节逆变器的有功功率输出,既达到防逆流的目的,又兼顾了发电效益,使得光伏在不切断的情况下,应发尽发。
l AWT系列物联网网关:内置智能算法可以实时跟踪负荷变化,动态调节逆变器的有功功率;
l ADW300/ADL400双向计量电表:监测市电总进线处的功率。
借助Acrel-EIoT能源物联网云平台,可对光伏系统以及用电负荷展开实时监测。结合先进的智能算法,不仅可以灵活调节逆变器处理,有效避免逆流现象,还能充分满足能效管理数字化、安全分析智能化等方面的需求。
展示了单个光伏站点的基本信息,天气情况等数据,通过组态图的方式展示单个站点的能量流向图,以及当日、当月、当年的自发自用电量比例,实时辐照度曲线、发电功率曲线、用电功率曲线等数据。
展示了项目下所有逆变器信息,用户在列表页面可直观查看逆变器基本信息及逆变器状态,如需查看逆变器详细信息及发电量统计等数据,点击详情按钮,进入详情页查看。
以柱状图和表格两种形式展示了光伏电站的发电量数据。切换年月日和日期可查看不同时间段的发电量与同时段往期数据。本页面支持报表导出,点击导出按钮即可导出相应数据,导出报表为excel格式。
以表格的形式展示了项目下逆变器的发电量数据。切换年月日和日期可查看不同时段的发电量。选择一条或者多条数据可以生成图表进行展示。本页面支持报表导出,点击导出按钮即可导出相应数据,导出报表为excel格式。
以表格的形式展示了各站点的发电收益数据。切换年月日和日期可查看不同时段的收益数据。本页面支持报表导出,点击导出按钮即可导出相应数据,导出报表为excel格式。
本方案具备高度的设备兼容性与平台开放性,已成功实现与华为、阳光电源、锦浪、正泰、固德威、古瑞瓦特等主流逆变器厂商的协议对接,可无缝集成逆变器的数据采集与功率控制功能,实现防逆流的功能。确保了防逆流方案在不同项目中的快速适配与灵活扩展,为用户提供稳定可靠的一站式解决方案。
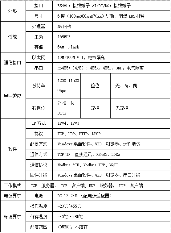
技术参数

AWT200 数据通讯网关应用于各种终端设备的数据采集与数据分析。实现设备的监测、控制、计算,为系 统与设备之间建立通讯纽带,实现双向的数据通讯。实时监测并及时发现异常数据,同时自身根据用户规则 进行逻辑判断,极大的节省了人力和通讯成本。
技术参数

ADW300无线计量仪表主要用于计量低压网络的三相有功电能,具有体积小、精度高、功能丰富等优点,增加了外置互感器的电流采样模式,从而方便用户在不同场合进行安装使用。可灵活安装于配电箱内,实现对不同区域和不同负荷的分项电能计量、运维监管或电力监控等需求。

ADL400导轨式多功能电能表,是主要针对电力系统,工矿企业,公用设施的电能统计、管理需求而设计的一款智能仪表,产品具有精度高、体积小、安装方便等优点。
技术参数

