在 “双碳” 目标持续深化与新型电力系统加速构建的时代背景下,分布式光伏、风电等新能源大规模并网,传统电网 “源随荷动” 的单向调度模式,正面临新能源出力间歇性、负荷需求波动性带来的双重挑战。源网荷储协同控制作为破解能源供需失衡、提升新能源消纳率、保障供电稳定性的核心技术,已成为工商业园区、数据中心、新能源场站等场景实现能源高效利用与低碳转型的关键路径。安科瑞凭借在能源管理领域多年的技术沉淀与场景深耕,推出 Acrel-2000MG 微电网能量管理系统,以 “智慧大脑” 赋能源网荷储全链路协同,为新型电力系统下的能源高效管控提供成熟解决方案。

一、源网荷储协同:能源管理的核心痛点与变革需求
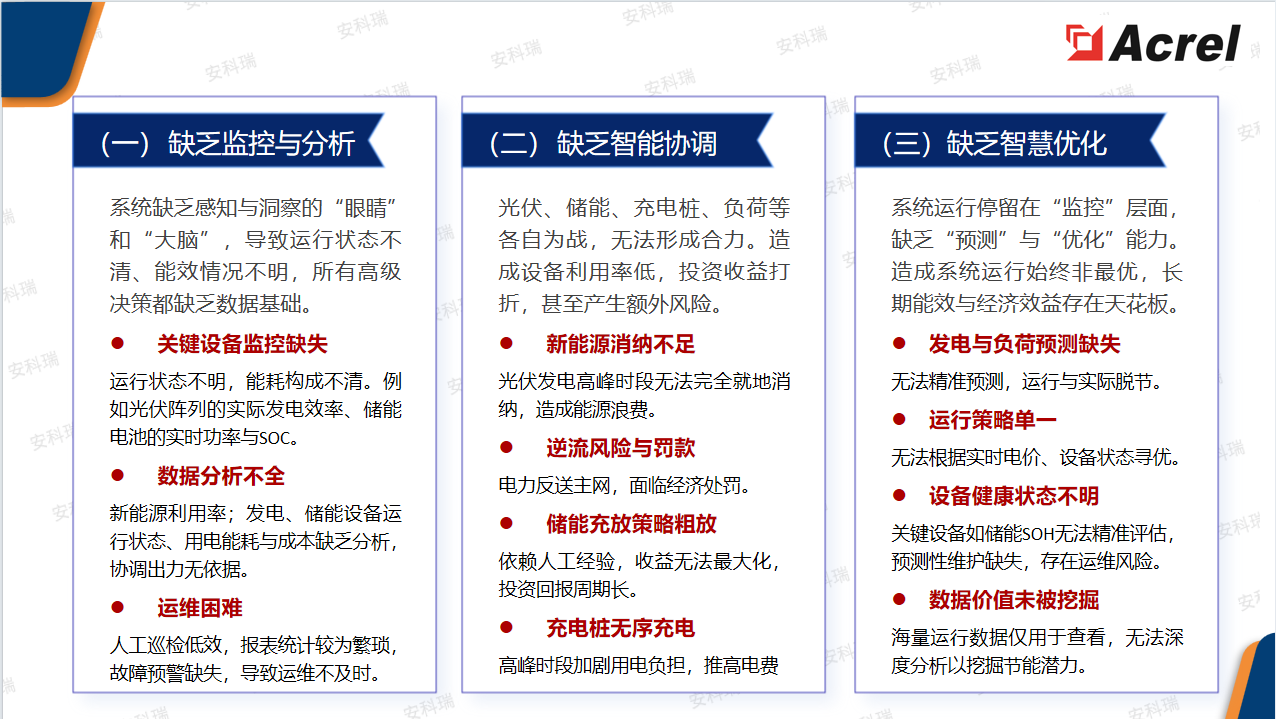
传统能源管理体系中,“源、网、荷、储” 各环节往往独立运行、数据割裂,形成严重的 “信息孤岛”,衍生出诸多行业痛点:
n新能源消纳困难:光伏、风电出力受天气影响波动大,负荷与发电时序不匹配,易出现 “弃光弃风” 或供电缺口,清洁能源利用率低;
n用电成本居高不下:无法精准响应分时电价、需求响应政策,峰期高价购电比例高,储能、可控负荷等调节资源闲置,削峰填谷效益难以发挥;
n 供电稳定性不足:电网故障或波动时,缺乏快速离网切换与负荷分级保障能力,关键负荷易断电,影响生产运营与设备安全;
n 运维管控效率低:多设备、多协议兼容差,人工调度滞后,故障发现不及时,运维人力成本高、响应速度慢。
要破解这些痛点,核心在于打破各环节壁垒,实现 “源可调控、网可调度、荷可响应、储可充放” 的一体化协同控制 —— 让分布式电源按需出力、电网灵活调配、负荷智能错峰、储能高效缓冲,*终达成能源供需动态平衡、经济高效与安全稳定的多重目标。
二、安科瑞微电网管理系统:源网荷储协同的 “智慧中枢”
安科瑞 Acrel-2000MG 微电网能量管理系统,基于物联网、大数据与人工智能技术,构建 “云 - 边 - 端” 一体化架构,深度融合电力监控、分布式电源管理、储能调度、负荷控制、电能质量治理等核心功能,实现源网荷储全要素数据互通、实时监测与智能协同控制。系统以 “精准预测 - 优化调度 - 协同控制 - 安全防护 - 数据分析” 为核心逻辑,打造微电网高效运行的全流程管控体系。
(一)核心技术:筑牢协同控制的技术根基
1.高精度预测技术,破解供需失衡难题
系统搭载 AI 驱动的光功率预测、负荷预测、电价预测模型,融合气象数据、历史用电 / 发电数据、电网政策等多维度信息,实现短期、超短期出力与负荷精准预判。提前掌握光伏 / 风电出力波动、负荷峰谷时段与电价变化,为后续协同调度提供科学依据,从 “被动响应” 转向 “主动预判”。

2.多目标智能优化调度,平衡效益与稳定
以*小化运行成本、*大化新能源消纳、保障供电可靠性、降低碳排放为多目标优化函数,结合线性求解、群智能算法、强化学习等先*算法,构建动态调度模型。根据实时数据自动生成*优调度策略:光伏大发时,优先供负荷、多余电能存入储能或参与交易;负荷高峰时,储能放电补充缺口、减少高价市电采购;电网低谷时,储能低价充电蓄能,实现 “削峰填谷” 与峰谷套利。

3.全链路协同控制,实现多设备精准联动
系统支持P/Q 控制、V/F 控制、MPPT、VSG 虚拟同步发电机等多种控制策略,兼容 Modbus、IEC 61850 等 30 余种通讯协议,可无缝对接光伏逆变器、储能变流器、充电桩、柴油发电机、可控负荷等主流设备。实现五大核心协同:
源网协同:平滑新能源出力波动,避免电压 / 频率异常,保障并网安全;
源荷协同:新能源出力与负荷需求实时匹配,提升自发自用率;
储网协同:快速响应电网调峰、调频指令,参与辅助服务获取收益;
储荷协同:储能充放电与负荷峰谷联动,平抑负荷波动、降低用电成本;
荷网协同:可控负荷智能错峰,响应需求响应政策,减少电网考核。


4.并离网无缝切换,强化供电韧性
具备毫秒级孤岛检测与快速切换能力,主电网正常时并网运行,实现能量双向流动与优化调度;电网故障时,50ms 内快速切换至离网运行模式,自动分级保障关键负荷供电,避免断电损失。同时支持光储柴多电源协同,确保离网状态下持续稳定供电。
5.全*位安全防护,筑牢运行底线
集成过压、过流、防逆流、孤岛保护、电能质量治理等多重安全机制,实时监测设备状态、电网参数与储能健康度。具备故障智能诊断、提前预警与自动隔离功能,结合数据加密、权限管控技术,保障系统运行安全与数据安全。
(二)系统架构:云边协同,全场景覆盖
终端层:部署安科瑞 APM 计量仪表、ANet 网关、微电网保护装置、ACCU-100 协调控制器等硬件,实现源网荷储各节点数据采集、就地控制与协议转换;
边缘层:边缘计算网关实时处理本地数据,执行基础控制策略,保障断网状态下本地系统稳定运行;
云端层:AcrelEMS 3.0 云平台提供远程监控、大数据分析、优化调度、报表管理、虚拟电厂对接等功能,支持多项目集中管控与远程运维。
三、 硬件选型
四、案例实证:源网荷储协同的实效彰显





五、结语:源网荷储协同,赋能新型电力系统
随着新型电力系统建设的深入推进,源网荷储协同控制已从技术理念走向规模化应用。安科瑞 Acrel-2000MG 微电网能量管理系统,以技术先*性、场景适配性、价值实用性为核心优势,打通能源生产、传输、消费、存储全链条壁垒,为各类用户提供从硬件到软件、从规划到运营的一站式源网荷储协同解决方案。
未来,安科瑞将持续深耕能源管理技术创新,迭代优化系统功能,强化与虚拟电厂、电力市场的深度融合,助力更多用户实现能源高效利用、低碳转型与安全可靠供电,为 “双碳” 目标实现与新型电力系统构建贡献坚实力量。